Terapia fagowa w przypadku ludzi po raz pierwszy została zastosowana w 1919 r. na chłopcu chorującym na czerwonkę. Później stosowano ją w wielu krajach, ale z czasem została wyparta na rzecz antybiotyków, które były łatwiejsze w użyciu. Nie znaczy to jednak, że wszędzie porzucono temat fagoterapii. Najstarszy Ośrodek Terapii Fagowej w Gruzji istnieje do dziś i aktywnie angażuje się w rozwój tej terapii. Od kilkunastu lat świat zmaga się z lekoopornymi patogenami i temat bakteriofagów wrócił na piedestał. Obecnie na świecie mamy już kilka Ośrodków Terapii Fagowej, w tym jeden znajdujący się w Polsce. Przybliżymy sobie historię kilku tych instytucji, które są obecnie kluczowe oraz opowiemy jak działają skupiając się na tych obecnych na terenie Europy.
Spis treści
Ośrodek Eksperymentalnej Terapii Fagowej we Wrocławiu
W 1952 r. we Wrocławiu powstał Instytut im. profesora Ludwika Hirszfelda, a w nim m. in. Laboratorium Bakteriofagowe Instytutu Immunologii i Terapii Doświadczalnej PAN. Profesor Hirszfeld został szefem Instytutu, ale zarządzał nim tylko przez 1 miesiąc, ponieważ zmarł. Przez wiele lat rozwijano tam terapię, leczono ludzi, ale dane medyczne nie były kolekcjonowane [1, 2].
W 2004 r. Polska dołączyła do Unii Europejskiej (UE), w związku z czym, aby dalej można było prowadzić terapię fagową profesor Andrzej Górski założył pierwszy w UE Ośrodek Terapii Fagowej. W 2005 roku polska PTU (Phage Therapy Unit – Jednostka zajmująca się Terapią Fagową) w Instytucie Hirszfelda była pierwszym w Europie ośrodkiem, gdzie terapia fagowa była prowadzona na podstawie formalnych zatwierdzeń bioetycznych i zgodnie z wymaganiami prawa [3]. Powołany został projekt „Eksperymentalna terapia fagowa infekcji bakteryjnych opornych na antybiotykoterapię, w tym zakażeń MRSA”. Od 2016 roku można także leczyć za pomocą tej terapii dzieci od 6 roku życia [1, 2].
Jak nazwa wskazuje jest to terapia eksperymentalna, nie każdy się do niej kwalifikuje. Leczyć mogą się tylko osoby, które cierpią na infekcje spowodowane przez lekooporne bakterie, na które standardowe leczenie nie działa. Wszystkie informacje dotyczące przebiegu leczenia znajdują się na stronie Ośrodka Terapii Fagowej [1].
Usługi w ramach leczenia nie są opodatkowane, tylko preparat fagowy i usługi związane z jego przygotowaniem podlegają naliczeniu VATu. Całkowity koszt leczenia łącznie z kilkoma dawkami preparatu fagowego to około 1300 zł.
Brak efektywnego systemu finansowania niekomercyjnych badań klinicznych to jedno z wyzwań z jakim zmaga się Polska – ma jeden z najniższych odsetków badań niekomercyjnych w UE, co utrudnia formalny rozwój terapii [2, 3].
Projekty i inicjatywy zwiększające dostępność fagoterapii:
- Rozwój kolekcji i standaryzacja preparatów – Rozbudowa kolekcji fagów Instytutu Hirszfelda przy znaczącym wsparciu projektów badawczych (np. „Optymalizacja produkcji i charakterystyki preparatu bakteriologicznego dla potrzeb terapeutycznych”, finansowany przez Narodowe Centrum Badań i Rozwoju (NCBiR) w latach 2009–2014). Pozwoliło to na wzrost liczby terapeutycznych fagów do ok. 900 [3].
- Nadzorowana produkcja preparatów – Współpraca z IBSS BIOMED S.A. umożliwiła wytwarzanie oczyszczonych, standaryzowanych koktajli fagowych o jakości GMP/GLP [3].
- Udział w międzynarodowych projektach – wielu pracowników oraz zespoły Instytutu realizowały (2005–2022) ponad 30 projektów o łącznej wartości ok. 36 mln PLN, finansowanych m.in. przez NCBiR, Narodowe Centrum Nauki (NCN) oraz Polską Agencję Rozwoju Przedsiębiorczości (PARP) [3].
- Wsparcie nowych gałęzi zastosowań – Liczne badania koncentrują się na potencjale immunomodulacyjnym fagów, czy możliwości zastosowania w gastroenterologii oraz transplantologii (projekty NCN) [3].
- Popularyzacja i międzynarodowy transfer know-how – Polska stała się modelem prawnym i organizacyjnym wdrażania terapii współczującej (compassionate use) dla innych państw, a polskie wzorce są cytowane w polityce europejskiej [4].
Ośrodek Terapii Fagowej w Gruzji
W 1923 r. Giorgi Eliava założył Ośrodek Terapii Fagowej dziś znany jako Instytut Bakteriofagów, Mikrobiologii i Wirusologii Eliavy w Tblisi. Jest to najstarszy Ośrodek Terapii Fagowej na świecie.
Istnieje wiele historii osób, które bezskutecznie leczą się antybiotykami, ale one nie pomagają. Opiszemy sobie jeden przypadek leczenia fagaterapią na przykładzie pacjenta z Gruzji.
- 43-letni mężczyzna chorujący na mukowiscydozę. Pacjent cierpiał na przewlekłą infekcję płuc wywołaną bakterią Pseudomonas aeruginosa. Po wyizolowaniu od pacjenta baterii w Instytucie Eliavy i przeprowadzeniu wstępnej analizy okazało się, że bakterie są wrażliwe na dwa dostępne preparaty fagowe: Pyo Bacteriophage i Intesti Bacteriophage. Pacjent przyjmował te preparaty doustnie oraz poprzez nebulizację przez 20 dni na początku 2017 r. Dostał on zalecenie by przyjmować preparat fagowy poprzez nebulizację jeszcze przez rok i dodatkowo co 3 miesiące przez 20 dni przyjmować go doustnie. Regularnie badano plwocinę pacjenta i za każdym razem zawierała P aeruginosa czasem także z innymi bakteriami. Bakterie zaczęły wykazywać oporność na preparaty, dlatego po dwóch latach przygotowano mu indywidualny preparat fagowy (pacjent wyraził na to zgodę). Niestety na pierwszy preparat bakterie szybko nabyły oporność, dlatego został wykonany kolejny preparat fagowy, który przyjmował przez kolejny rok. Mężczyźnie podano fagi poprzez nebulizację. Jednocześnie dwa pierwsze preparaty fagowe nadal były pacjentowi podawane. Bakterie po pewnym czasie straciły oporność na te pierwsze preparaty i znów zaczęły działać. Podczas leczenia pacjent tylko raz przyjął antybiotyk. P. aeruginosa cały czas występował w pobieranym od niego materiale, natomiast populacja bakterii 10-100 krotnie zmniejszyła się w porównaniu do stanu przed terapią fagową [5].
To jest jeden przykład, trudnego przypadku leczenia, a pacjentów z rożnymi problemami pochodzenia bakteryjnego jest więcej. Wykonanie dedykowanego preparatu fagowego zajmuje od 8-12 tygodni. Poza lokalną terpią fagową dla Gruzinów zostało stworzone także Centrum Terapii Fagowej o zasięgu międzynarodowym. Można leczyć się tam na miejscu, a koszt takiego leczenia to 4200 euro, natomiast koszt leczenia na odległość to 2100 euro [6].
Ośrodek Terapii Fagowej w Szpitalu Wojskowym im. Królowej Astrid w Belgii
Ośrodek Terapii Fagowej w Belgii został założony w 2007 roku. Stronie Belgijskiej udało się dokonać zmian i wpisać fagi do farmakopei, dzięki czemu nie muszą one przechodzić standardowej, żmudnej i czasochłonnej procedury legislacyjnej. Jest to jednak procedura dostępna od 2018 (10.01.2018 r. monograf uzyskał formalną pozytywną ocenę) [7]. Jak więc to odbywało się wcześniej?
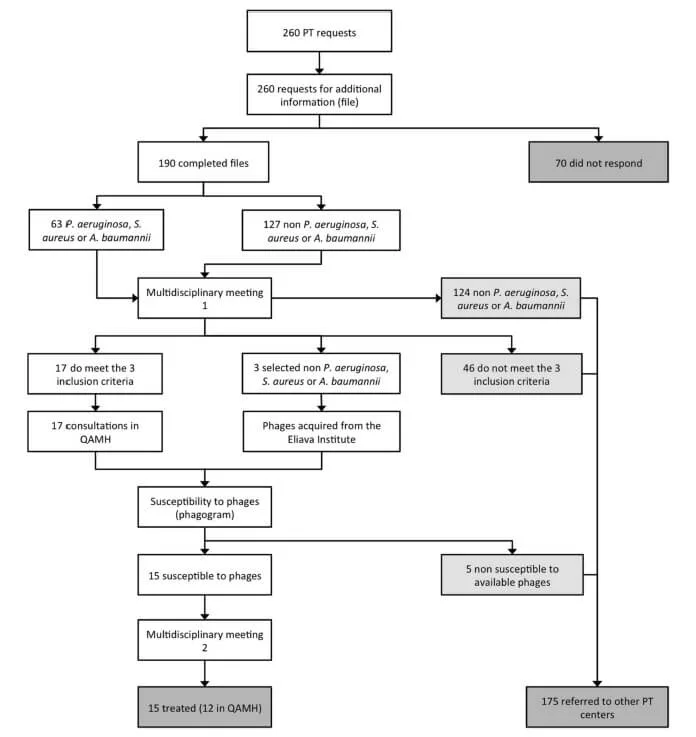
Naukowcy z Ośrodka Terapii Fagowej w Belgii podsumowali realizację swoich działań w artykule „Processing Phage Therapy Requests in a Brussels Military Hospital: Lessons Identified”. Między kwietniem 2013 a kwietniem 2018 roku do tego Ośrodka trafiło 260 zapytań o terapię fagową. Prawie 71% zgłoszeń zostało zainicjowane przez pacjentów, a 26% przez lekarzy. Najczęściej zgłaszanym problemem były infekcje układu moczowego. Tylko 15 pacjentów w tym czasie otrzymało terapię fagową. Z czego to wynika?
Schemat postępowania z pacjentami zobrazowany jest na Ryc. 1. (schemat jest zaczerpnięty bezpośrednio z artykułu [8]). Ośrodek terapii fagowej odpowiedział na wszystkie zapytania, ale 70 pacjentów później się nie odezwało. Pozostało 190 pacjentów, gdzie 63 zakażonych było bakteriami z gatunków Pseudomonas aeruginosa, Staphylococcus aureus,i Acinetobacter baumannii. Natomiast 127 pozostałych zakażonych było innymi bakteriami niż wymienione. Następnie odbyło się pierwsze spotkanie multidyscyplinarne specjalistów od chorób zakaźnych oraz mikrobiologów. Ustanowiono 3 kryteria, które zakwalifikowały pacjentów do terapii fagowej:
- infekcja tylko trzema gatunkami baterii (wymienionymi wyżej) – szpital posiadał na nie potencjalne fagi,
- infekcje, przeciw którym nie działa antybiotykoterapia,
- brak innych możliwości leczenia.
Ostatecznie na tej podstawie do dalszej diagnostyki trafiło 20 pacjentów. Pobrano od nich próbki bakteryjne i sporządzono fagogramy (sprawdzono wrażliwość bakterii na fagi obecne w kolekcji Ośrodka Terapii Fagowej). W tym momencie 15 pacjentów zostało poddanych leczeniu fagoterapią, ponieważ dla pozostałych pięciu nie posiadano fagów zdolnych do eradykacji infekcji bakteryjnej. Po tym etapie odbyło się jeszcze jedno spotkanie multidyscyplinarne, podczas którego opracowano procedurę leczenia [8].

Czy coś od 2017 roku zmieniło się w Ośrodku Terapii w Belgii? Dzięki staraniom naukowców i lekarzy z tego ośrodka udało się pokonać drogę do stosowania terapii fagowej u wszystkich pacjentów, a nie tylko tych najbardziej potrzebujących. Całą sprawę zaczęto procedować w 2016 roku. Okazało się, że terapia fagowa w Europie nie jest poddana żadnym konkretnym regulacjom. Udało im się ominąć produkcję leku w standardach GMP (Good Manufacturin Practises – dobre praktyki wytwarzania). Skorzystano z możliwości stosowania fagów jako leków magistralnych (wytwarzanych przez farmaceutę na podstawie recepty lekarskiej dla indywidualnego pacjenta). Niektóre leki nie są wytwarzane przez firmy farmaceutyczne. Dzieje się to z różnych przyczyn, np. braku patentów, co nie przynosi firmom korzyści finansowych.
Zdecydowano się na utworzenie nowego nieautoryzowanego składnika (czyli takiego, który za każdym razem musiałby być zatwierdzony przez Ministra Zdrowia, jeśli chciano by wykorzystać nowego bakteriofaga). Taki składnik musi zostać wpisany do farmakopei w postaci monografii. Utworzono więc odpowiedni dokument, znaleziono zaaprobowane Belgijskie Laboratorium do kontroli jakości preparatów fagowych i po spełnieniu szeregu wytycznych udało im się uzyskać w 2018 r. zgodę na stosowanie terapii fagowej w postaci leków magistralnych.
Ośrodek Terapii Fagowej w Szpitalu Wojskowym Królowej Astrid jest pierwszym, gdzie ta terapia dostępna jest dla każdego. Ich przykład pokazuje, że inne Europejskie państwa też mogą spróbować zastosować to rozwiązanie i otworzyć terapię dla wszystkich. Pocieszające jest też to, że powstał koncept mający na celu przezwyciężenie rozwiązań regulacyjnych związanych z lekami spersonalizowanymi, w tym skierowanymi na terapię fagową [7].
Komisja Europejskiej Farmakopei dodała też w 2024 roku nowy rozdział 5.31 regulujący terapię fagową w leczeniu ludzi [Regulations of phage therapy across the world, https://www.edqm.eu/en/home/-/asset_publisher/wQkauHDDLDSk/content/public-consultation-on-new-general-chapter-on-phage-therapy-active-substances-and-medicinal-products-for-human-and-veterinary-use-in-pharmeuropa-35.2, suplement 11.6 farmakopea]. Pozwala to mieć nadzieję na lepszą dostępność terapii fagowej dla każdego.
Terapia fagowa w Portugalii
Od 15.11.2024 w Portugalii została zatwierdzona terapia fagowa, jako metoda leczenia, która działa na podobnej zasadzie jak w Belgii [9, 10]. INFARMED (Portugalska Krajowa Agencja ds. Leków i Produktów Zdrowotnych) zatwierdziła normę, która pozwala na przygotowanie leków magistralnych w aptekach szpitalnych dla indywidualnych pacjentów. Preparaty przygotowywane w Portugalii muszą być przygotowane zgodnie z wytycznymi podanymi w Europejskiej Farmakopei.
Wśród ośrodków terapii fagowej w Portugalii jeden znajduje się w Lizbonie w szpitalu de Santa Maria. W kraju jest to największy kompleks szpitalny zajmujący się leczeniem pacjentów z ciężkimi infekcjami bakteryjnymi za pomocą fagoterapii. Drugim istotnym ośrodkiem jest szpital Santo António dos Capuchos. W tych właśnie placówkach przygotowuje się leki magistralne. Poza tymi szpitalami jeszcze Uniwersytecki szpital São João w Porto zajmuje się leczeniem pacjentów przy pomocy fagoterapii. Dodatkowo istotną rolę w poszukiwaniu i charakterystyce fagów ma grupa badawcza na Uniwersytecie Minho w Bradze [11, 12].
Ośrodek terapii fagowej w Wielkiej Brytanii
W Wielkiej Brytanii rośnie zainteresowanie fagoterapią – blisko 59% lekarzy słyszało o tej metodzie, a 71% deklaruje gotowość jej zastosowania przy odpowiednich wskazaniach klinicznych. Szczególne nadzieje wiąże się z leczeniem zakażeń wywołanych przez Staphylococcus, Pseudomonas i E. coli [13].
Wdrożenie fagoterapii napotyka jednak bariery: brak fagów produkowanych zgodnie z normami GMP, skomplikowane procedury kliniczne, niedostateczne finansowanie prywatne oraz rygorystyczne wymogi rejestracyjne [14]. Wśród czynników wpływających na decyzje terapeutyczne lekarze najczęściej wskazywali przewidywaną skuteczność, bezpieczeństwo i nastawienie pacjenta [14].
W odpowiedzi na te wyzwania realizowane są kluczowe projekty rozwoju fagoterapii:
- Konsorcjum na rzecz krajowej infrastruktury fagowej (m.in. UK Phage Therapy, University of Leicester, Fixed Phage, CPI) – celem jest budowa systemu produkcji fagów GMP, centralnej biblioteki fagowej oraz integracja fagoterapii z NHS (National Health Service – Państwowa Służba Zdrowia w Wielkiej Brytanii).
- National Microbiome and Phage Bioprocess Innovation Centre – rozwój koktajli fagowych i przygotowanie placówek NHS do testów wrażliwości bakterii.
- National Phage Library – rozwój krajowego banku fagów w Centre for Phage Research w Leicester.
Wspierają je granty m.in. z Wellcome Trust i Tayside Health Fund.
Choć wyzwań nie brakuje, Wielka Brytania posiada potencjał i zaplecze naukowe do wdrożenia fagoterapii jako pełnoprawnej alternatywy dla antybiotyków w ramach NHS.
Ośrodek terapii fagowej w Niemczech
W Niemczech znajduje się kilka ośrodków zajmujących się bakteriofagami w celu leczenia pacjentów. Jedynym, który produkuje fagi zgodnie ze standarami GMP (good manufacturing practices – dobra praktyka wytwarzania) jest Instytut Fraunhofera ds. Toksykologii i Medycyny Doświadczalnej w Brunszwiku. Skupia się on głównie na poszukiwaniu fagów przeciw bakteriom opornym na wiele leków. Od 2016 r. Wojskowy Szpital Akademicki w Berlinie zajmuje się leczeniem pacjentów z ciężkimi zakażeniami za pomocą preparatów fagowych pochodzących z Gruzji. Nie są to jedyne ośrodki, ale póki co najbardziej kluczowe w Niemczech. Kilka innych szpitali pracuje nad tym, by terapia fagowa w Niemczech była powszechnie dostępna.
Terapię fagową w Niemczech można stosować tylko w przypadku, gdy standardowe terapie przeciwbakteryjne nie działają.
Jak pacjent może uzyskać w Niemczech dostęp do terapii fagowej:
- Konsultacja z lekarzem:
Pacjent musi skonsultować się z lekarzem, który oceni stan zdrowia i zdecyduje, czy terapia fagowa jest odpowiednia — zwłaszcza jeśli tradycyjne leczenie zawiodło lub nie jest dostępne. - Indywidualne leczenie eksperymentalne:
W Niemczech terapia fagowa odbywa się głównie w ramach indywidualnych prób leczenia. Lekarz przepisuje terapię specjalnie dla danego pacjenta i bierze za nią pełną odpowiedzialność. - Programy ratunkowego dostępu (compassionate use):
Pacjenci mogą także otrzymać terapię fagową w ramach programów ratunkowych, kiedy preparaty fagowe nie są jeszcze w pełni zatwierdzone, ale są dostępne dla osób z ciężkimi lub zagrażającymi życiu chorobami. Wymaga to odpowiedniej dokumentacji i zgłoszenia do władz regulacyjnych. - Produkcja fagów i kontrola jakości:
Jeśli lekarz zdecyduje o terapii, wykorzystuje się fagi produkowane w certyfikowanych laboratoriach, z zachowaniem rygorystycznych standardów jakości. - Dokumentacja i monitorowanie:
W trakcie leczenia konieczne jest prowadzenie dokładnej dokumentacji oraz bieżące monitorowanie reakcji pacjenta na terapię — w celu oceny skuteczności i szybkiego reagowania na ewentualne działania niepożądane. - Udział w badaniach klinicznych:
Pacjenci mogą również wziąć udział w badaniach klinicznych nad terapią fagową, co pozwala zdobywać nowe dane o jej bezpieczeństwie i skuteczności.
W Niemczech obecnie trwa kilka projektów, których celem jest rozwój terapii fagowej przeciwko opornym bakteriom, takim jak Pseudomonas aeruginosa, Escherichia coli czy Enterococcus faecium. Są to: MAPVAP, IDEAL-EC, EVREA-Phage oraz Phage2030. Projekty te są finansowane m.in. przez Niemiecko-Francuską współpracę badawczą, Leibniz Institute DSMZ, Niemieckie Centrum Badań nad Infekcjami (DZIF) oraz Federalną Agencję ds. Innowacji Przełomowych (SPRIN-D) [15].
Terapia fagowa we Włoszech
We Włoszech nie funkcjonuje obecnie oficjalny ośrodek terapii fagowej na wzór placówek działających w Gruzji, czy w Polsce. Terapia fagowa nie jest jeszcze zatwierdzona do rutynowego stosowania klinicznego – brakuje preparatów wyprodukowanych zgodnie z normami GMP, a przepisy prawne ograniczają możliwość stosowania fagów. Pacjenci, którzy chcą skorzystać z tego typu leczenia, często samodzielnie pozyskują preparaty, najczęściej z zagranicznych instytutów, takich jak gruziński Instytut Eliava, i stosują je w ramach tzw. terapii niestandardowej (self-administration).
W środowisku włoskich specjalistów z zakresu chorób zakaźnych coraz częściej pojawiają się postulaty powołania krajowego zespołu roboczego („task force”), który miałby na celu koordynację badań, protokołów terapeutycznych oraz upowszechnianie wiedzy o fagoterapii. Taką inicjatywę wspiera SIMIT – Włoskie Towarzystwo Chorób Zakaźnych i Tropikalnych, proponując utworzenie struktur podobnych do belgijskiego systemu magistralnej produkcji fagów oraz pilotowanie włoskich programów naukowych poświęconych tej metodzie.
Podsumowując, mimo braku sformalizowanego ośrodka terapii fagowej, we Włoszech trwają prace eksperckie i organizacyjne, których celem jest wprowadzenie tej terapii do praktyki klinicznej [16, 17].
Centrum Innowacyjnego Zastosowania Terapii Fagowej (IPATH)
Przeniesiemy się teraz do San Diego, gdzie powstał pierwszy Ośrodek terapii fagowej w Ameryce Północnej – Center for Innovative Phage Applications and Therapeutics (IPATH). Ośrodek powstał w lipcu 2018 roku w Uniwersytecie Kalifornijskim w San Diego [18, 19].
Tamtejsze ubezpieczenie zdrowotne nie pokrywa wszystkich kosztów związanych z terapią fagową. Laboratoria fagowe pobierają opłaty za procedurę związaną z przygotowaniem fagów. W zależności od szpitala mogą zostać także naliczone opłaty za wysyłkę próbek, czy za materiały farmaceutyczne [20].
Do ośrodka mogą zgłaszać się pacjenci, na których nie działają standardowe procedury leczenia. Działa to na podobnej zasadzie jak w Polsce. W ciągu zaledwie dwóch lat (2018-2020) Ośrodek Terapii Fagowej w San Diego otrzymał 785 zapytań o leczenie. Po przejściu przez całą procedurę kwalifikacji kilkanaście osób otrzymało terapię. Pacjenci byli leczeni kombinacją fagów z antybiotykiem. Szczepy, które wywoływały najczęstsze zakażenia u pacjentów to: Pseudomonas aeruginosa, Staphylococcus aureus i Mycobacterium abscessus [19, 20].
Terapia fagowa w Australii
Australijscy lekarze chorób zakaźnych i mikrobiolodzy deklarują duże zainteresowanie fagoterapią, jednak jej wdrażanie napotyka poważne przeszkody. Najpoważniejsze dotyczą szybkiego dostępu do fagów (72%), logistyki pozyskania i podania (70%) oraz niepewności dotyczących skuteczności (58%). Dodatkowe bariery to brak standaryzowanych protokołów, ograniczone możliwości monitorowania terapii oraz brak rozbudowanych banków fagów. Problemem jest również niewystarczająca znajomość fagoterapii wśród lekarzy, szczególnie wśród młodszych stażem [21].
Największy priorytet nadaje się zakażeniom wywoływanym przez bakterie Gram-ujemne (zwłaszcza Pseudomonas aeruginosa, Enterobacterales, Acinetobacter baumannii), a także Mycobacterium abscessus. Wśród zespołów chorobowych, fagoterapia jest najbardziej pożądana w przypadkach mukowiscydozy, infekcji płuc, zakażeń związanych z implantami/protezami oraz po transplantacjach i u osób z immunosupresją [21].
Wśród społeczności osób z mukowiscydozą (CF) 96% badanych wyraziło gotowość uczestnictwa w badaniach fagoterapii, a 80,8% wskazało na pilną potrzebę nowych metod leczenia [22]. Osoby te wykazują też dobrą świadomość metody (ponad 60%) i preferują uzyskiwanie informacji od personelu medycznego. Kluczową inicjatywą jest sieć Phage Australia, zajmująca się tworzeniem australijskiego banku fagów, standaryzacją procedur i rozwojem monitorowania leczenia (Therapeutic Phage Monitoring, TPM) [21, 22]. Działania te wspiera także społeczność Cystic Fibrosis Australia, angażując pacjentów w kształtowanie priorytetów terapeutycznych [22].
Fagoterapia w Australii rozwija się dynamicznie, ale wymaga rozwiązania problemów z dostępnością, logistyką, edukacją lekarzy i infrastrukturą. Kluczowe projekty, wspierane przez fundusze państwowe i zaangażowanie społeczności pacjentów, mają na celu umożliwienie szerszego zastosowania terapii fagowej na terenie całego kraju.

Podsumowując to wszystko widać, że terapia fagowa zaczyna odgrywać coraz większą rolę w naszym życiu. Na świecie powstaje coraz więcej ośrodków terapii fagowej, m. in. w Australii, czy w Afryce. Powstają także firmy, które zajmują się poszukiwaniem i testami klinicznymi enzymów fagowych, takich jak endolizyny, by je także włączyć do leczenia antybakteryjnego (Ryc. 2 [23]).
Mam ogromną nadzieję, że otworzymy się wszyscy na terapię fagową i wypracujemy skuteczne metody walki z patogenami.
Literatura
- https://hirszfeld.pl/struktura/laboratoria/laboratorium-bakteriofagowe/
- Żaczek, M., Weber-Dąbrowska, B., Międzybrodzki, R., Łusiak-Szelachowska, M., & Górski, A. (2020). Phage therapy in Poland–a centennial journey to the first ethically approved treatment facility in Europe. Frontiers in microbiology, 11, 1056. DOI:10.3389/fmicb.2020.01056
- Żaczek, M., Górski, A., Weber-Dąbrowska, B., Letkiewicz, S., Fortuna, W., Rogóż, P., … & Międzybrodzki, R. (2022). A thorough synthesis of phage therapy unit activity in Poland—its history, milestones and international recognition. Viruses, 14(6), 1170. DOI:10.3390/v14061170
- Gill, J. J., & Young, R. (2011). Therapeutic applications of phage biology: history, practice and recommendations. Emerging trends in antibacterial discovery: answering the call to arms, 367, 410.
- Zaldastanishvili, E., Leshkasheli, L., Dadiani, M., Nadareishvili, L., Askilashvili, L., Kvatadze, N., … & Balarjishvili, N. (2021). Phage therapy experience at the Eliava Phage Therapy Center: Three cases of bacterial persistence. Viruses, 13(10), 1901. DOI:10.3390/v13101901
- https://eptc.ge/treatments/
- Pirnay, Jean-Paul, Gilbert Verbeken, Pieter-Jan Ceyssens, Isabelle Huys, Daniel De Vos, Charlotte Ameloot, and Alan Fauconnier. 2018. „The Magistral Phage” Viruses 10, no. 2: 64. https://doi.org/10.3390/v10020064
- Djebara, S., Maussen, C., De Vos, D., Merabishvili, M., Damanet, B., Pang, K. W., … & Pirnay, J. P. (2019). Processing phage therapy requests in a Brussels military hospital: lessons identified. Viruses, 11(3), 265.
- https://www.ceb.uminho.pt/News/Details/3316
- https://www.infarmed.pt/documents/15786/9697484/2024-11-15_Delibera%C3%A7%C3%A3o_112_CD_2024/d0424242-a103-1256-cd7d-526aaf12dfac
- https://www.ulssm.min-saude.pt/north-lisbon-university-hospital-centre/
- https://www.ceb.uminho.pt/BSTEG
- Simpson, E. A., Stacey, H. J., Langley, R. J., & Jones, J. D. (2023). Phage therapy: awareness and demand among clinicians in the United Kingdom. Plos one, 18(11), e0294190. DOI:10.1371/journal.pone.0294190
- McCammon, S., Makarovs, K., Banducci, S., & Gold, V. (2024). Factors of prescribing phage therapy among UK healthcare professionals: Evidence from conjoint experiment and interviews. Plos one, 19(5), e0303056. DOI:10.1371/journal.pone.0303056
- Willy, C., Bugert, J. J., Classen, A. Y., Deng, L., Düchting, A., Gross, J., … & Broecker, F. (2023). Phage therapy in Germany—update 2023. Viruses, 15(2), 588.
- Cesta, N., Di Luca, M., Corbellino, M., Tavio, M., Galli, M., & Andreoni, M. (2020). Bacteriophage therapy: An overview and the position of Italian Society of Infectious and Tropical Diseases. Infez Med, 28(3), 322-331
- Novella Cesta, Marco Pini, Tiziana Mulas, Alessandro Materazzi, Ernesto Ippolito, Jeroen Wagemans, Mzia Kutateladze, Carla Fontana, Loredana Sarmati, Arianna Tavanti, Rob Lavigne, Massimo Andreoni, Mariagrazia Di Luca, Application of Phage Therapy in a Case of a Chronic Hip-Prosthetic Joint Infection due to Pseudomonas aeruginosa: An Italian Real-Life Experience and In Vitro Analysis, Open Forum Infectious Diseases, Volume 10, Issue 2, February 2023, ofad051, DOI:10.1093/ofid/ofad051
- Aslam, S., Lampley, E., Wooten, D., Karris, M., Benson, C., Strathdee, S., & Schooley, R. T. (2020, September). Lessons learned from the first 10 consecutive cases of intravenous bacteriophage therapy to treat multidrug-resistant bacterial infections at a single center in the United States. In Open forum infectious diseases (Vol. 7, No. 9, p. ofaa389). US: Oxford University Press. DOI: 10.1093/ofid/ofaa389
- https://pmc.ncbi.nlm.nih.gov/articles/PMC7519779/
- https://idgph.ucsd.edu/research/center-innovative-phage-applications-and-therapeutics/index.html
- Plymoth, M., Lynch, S. A., Khatami, A., Sinclair, H. A., Sacher, J. C., Zheng, J., … & Iredell, J. R. (2023). Attitudes to phage therapy among Australian infectious diseases physicians. Medrxiv, 2023-07. DOI:10.1101/2023.07.03.23292153
- Lynch, S., Sinclair, H., Khatami, A., Mileham, N., Sacher, J. C., Zheng, J., … & Iredell, J. (2024). Cystic Fibrosis Australia and Phage Australia survey: Understanding clinical needs and attitudes towards phage therapy in the CF community. medRxiv, 2024-05. DOI:10.1101/2024.05.14.24307275
- McCallin, S., Sacher, J. C., Zheng, J., & Chan, B. K. (2019). Current state of compassionate phage therapy. Viruses, 11(4), 343. DOI” :10.3390/v11040343